企業社會責任 (Corporate Social Responsibility)
▸ 2020年、2021年參與『COVID-19醫療防護面罩Maker支援活動』。
▸ 2021年受邀演講『3D技術研討會』。
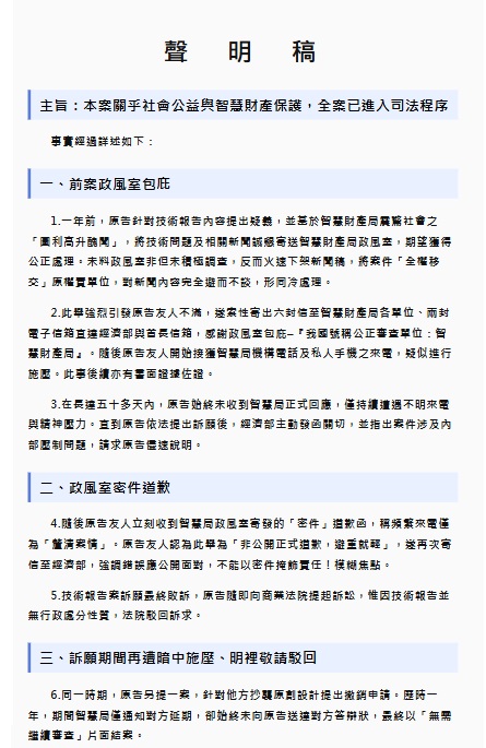
▸ 2025年06月19日隨即對外發布『聲明稿』,二度提起訴願,循司法途徑向智慧財產局正式宣戰、對簿公堂!
▸ 2025年11月26日 【警示各界、共同自保】—『嚴正譴責:智慧財產局所有施壓過程』
▸ 2025年12月22日 【勝訴公告】—『工業人的勝利,就是工業界的勝利』














